Продолжительный заряд АКБ малым током
С помощью данного нехитрого способа можно вернуть жизнь только аккумулятору с незначительной и не застарелой сульфатацией пластин.
Для того, чтобы даровать вторую жизнь АКБ, вам необходимо:
1. Заполнить аккумулятор дистиллированной водой немного выше уровня.
2. Включить АКБ на заряд током нормальной величины (0,1 емкости аккумулятора).
3. Как только станет заметно газообразование в АКБ, следует на минут 20-30 отключить заряд.
4. После перерыва АКБ вновь необходимо подключить к току, только на этот раз уменьшенному в десять раз в сравнении с первоначальным, т.е 0,01 емкости АКБ.
5. Заметив усиленное газообразование на пластинах обеих полярностей, надо отключить АКБ от тока и сделать перерыв на 15-20 минут.
Четвертый и пятый этап восстановления аккумулятора следует повторить несколько раз. Порой, чтобы АКБ пришла в полную боевую готовность, требуется повторять указанные процедуры несколько дней подряд, прежде чем начать эксплуатировать аккумулятор на всю мощь.
Во избежание неудобств, связанных с работой аккумулятора, рекомендуем периодически проверять уровень электролита в АКБ (высота его слоя не должна быть менее 5 мм над верхними кромками пластин), а при необходимости можно добавить дистиллированной воды. Следите, чтобы в аккумулятор не попали какие-либо посторонние вещества. Следы окисления на аккумуляторных клеммах и проводах необходимо аккуратно удалять.
Возможные затруднения
Перед проведением десульфатации нужно убедиться, что аккумулятор поддается этой процедуре. Очищение пластин невозможно в таких типах АКБ:
- Герметичный. Удаление электролита в таком случае технически невозможно. Корпус батареи не разбирается, пластины помещены в пластиковые сепараторы. Промывание банок аккумулятора или заливка химических средств также невозможны.
- Кальциевый. Кальций снижает скорость выкипания электролита. Взаимодействуя с электролитом, это вещество образует более стойкие соединения. Налет практически не распадается на составляющие. Он не чувствителен к воздействию тока или щелочей.
Электрохимические методы
Все вышеперечисленные способы достаточно сложны в реализации и при этом имеют спорную эффективность. Более распространена очистка электродов от солей свинца с использованием специального ЗУ, умеющего функционировать в режиме «заряд/разряд». Правда, их стоимость достаточно высока, так что многие пользуются обычными зарядками, но тогда процесс растягивается во времени на недели и даже месяцы.
Десульфатация специальным зарядным устройством
Отличительной особенностью такого ЗУ является наличие отдельного режима десульфатации, в котором зарядное устройство будет работать достаточно долго, вплоть до нескольких дней, в зависимости от степени обрастания пластин кристаллами соли свинца.

При использовании такого ЗУ возможна автоматическая десульфатация аккумулятора, нужно только правильно его подключить и активировать указанный режим.
Сам процесс достаточно прост: ЗУ работает циклически, сначала заряжая АКБ, а затем разряжая его, при этом ток заряда примерно на порядок выше тока разряда, что и делает процедуру длительной. Навороченные зарядники могут даже определять, на сколько процентов удалось восстановить батарею, и высвечивают эту информацию на дисплее после завершения работы.
Десульфатация АКБ обычной зарядкой
Покупать дорогой прибор, стоящий как новый аккумулятор, не самый оптимальный вариант. Но оказывается, что десульфатацию можно выполнить и обычной зарядкой, но только если оно позволяет регулировать параметры тока и напряжения на выходе.
Что касается алгоритмов избавления пластин от сульфата свинца, то их существует немалое количество. При использовании любого метода необходимо убедиться, что помещение, в котором проводятся работы, хорошо вентилируемое – при длительной работе ЗУ даже из необслуживаемых аккумуляторов будет выделяться немалое количество паров электролита, отрицательно влияющего на дыхательную систему.

Пример алгоритма десульфатации АКБ простым зарядником:
- перед началом работ батарею нужно разрядить до плотности 1,08 г/см3;
- устанавливаем на ЗУ значения тока заряда 1 ампер при U, равном 14,1 плюс-минус 0,2 В;
- подключаем аккумулятор и оставляем заряжаться около восьми часов;
- в результате плотность должна остаться на том же уровне, а вольтаж немного подняться (на несколько В);
- отключаем АКБ и даём ему разрядиться на протяжении суток без дополнительной нагрузки;
- снова ставим батарею на зарядку на шесть-восемь часов при том же напряжении, увеличив силу тока вдвое, вплоть до 2,5 А;
- выходное напряжение аккумулятора снова немного вырастёт, но начнёт увеличиваться и плотность;
- снова разряжаем АКБ, но на этот раз с использованием нагрузки (например, лампу дальнего света). Время разряда – примерно 8 часов. Главное — нужно следить, чтобы напряжение держалось выше 9,0 В;
- повторяем пункты 2-8, следя за плотностью электролита. Он должен увеличиться. Нужно выполнить столько циклов, сколько нужно, чтобы плотность поднялась до номинала (1,27 г/см3).
Чтобы избавиться от серьёзной сульфатации аккумулятора, может понадобиться 1-2 недели, зато результат окажется неплохим. В среднем такая процедура позволяет восстановить ёмкость АКБ до 80-90% от номинального значения, что является отличным показателем.
Метод обратной зарядки
Этот способ относится к рискованным, поэтому рекомендовать его мы не будем, но если все вышеперечисленные методы оказались безрезультатными, то многие автовладельцы решаются на его использование как на последний шанс реанимировать свой аккумулятор.
Вам понадобится наличие мощного источника тока (например, подойдёт сварочный аппарат, но только не инвертированный), способный выдавать при относительно небольшом напряжении до 80 А.

Итак, рассмотрим, как правильно сделать десульфатацию указанным неспецифичным методом. Подключаем АКБ к сварке, предварительно выкрутив пробки, соблюдая инвертированный порядок – плюс к минусу и наоборот. Включаем источник тока на полчаса, кипение электролита начнётся достаточно быстро, но это не страшно – он всё равно подлежит замене на новый.
Замена электролита в аккумуляторе
Помните, что после выполнения процедуры методом ОЗ аккумулятор поменяет полярность, и при подключении к автомобилю и последующих зарядках это нужно учитывать!
Распространенные неисправности батарей
Восстановление автомобильного аккумулятора возможно далеко не всегда и зависит от вида неисправности. Также играет роль тип батареи:
- обслуживаемая АКБ оснащена пробками, установленными сверху над каждой банкой;
- необслуживаемый источник питания отличается цельным пластиковым корпусом – моноблоком без пробок.
При наличии откручивающихся крышек можно проверить и откорректировать либо слить жидкость с целью ремонта. Герметичный моноблок реанимируется одним способом – путем зарядки по определенному алгоритму, но положительный результат не гарантируется.
Неисправности аккумулятора условно делятся на 2 группы – внешние и внутренние. Каждую разновидность стоит разобрать отдельно.
Устранение внешних дефектов
В процессе эксплуатации батарей автолюбителям приходится сталкиваться с двумя наружными неисправностями: окисление свинцовых клемм и трещины в корпусе. Последние возникают по таким причинам:
- корпус лопнул в результате механического повреждения (например, падение аккумулятора);
- вздутие разряженной АКБ, находящейся на сильном морозе;
- пластик стал хрупким от старости.
Окисление клемм препятствует надежному контакту источника с бортовой сетью и зачастую служит причиной отказа стартера. Дефект «лечится» простой зачисткой с помощью крупной наждачной бумаги, в запущенных случаях – мелкого напильника. Аналогичным образом слой окиси удаляется с контактов, насаживаемых на клеммы и прикручиваемых болтами.
Если в корпусе образовалась трещина, восстановить необслуживаемый аккумулятор не выйдет – отсутствуют отверстия для опорожнения и заливки электролита. АКБ, оборудованная пробками, ремонтируется так:
- Слейте из всех банок электролитическую жидкость и промойте корпус изнутри дистиллированной водой, чтобы при пайке горячий инструмент не контактировал с кислотой.
- Просушите корпус со стороны трещины, затем тщательно пропаяйте ее по всей длине.
- Вырежьте заплатку из пластмассы и приварите ее поверх трещины, заделывая швы без пропусков.
- Другой вариант – использование клеевого пистолета. Дефект нужно слегка расширить, заполнить полимерным составом, а затем наложить латку.
По окончании проверьте аккумуляторную батарею на герметичность, залив доверху дистиллированной водой. При отсутствии протечек заполните АКБ электролитом и пробуйте заряжать. Если блоки пластин не повреждены, аккумулятор «возьмет» заряд и продолжит служить на автомобиле.
Внутренние неполадки
Большинство внутренних неисправностей однозначно приводит батарею в негодность, если проблема обнаружена слишком поздно. На ранних стадиях реанимация вполне возможна. Список распространенных неполадок выглядит так:
- сульфатация электродов – отложение на пластинах толстого слоя сернокислого свинца, не позволяющего электролитической жидкости нормально контактировать с активным наполнителем;
- осыпание наполнителя со свинцовых решеток;
- замыкание электродов и блоков между собой.
Справка. Короткое замыкание пластин – следствие осыпания большого количества активного наполнителя с решеток. Дефект является критическим – АКБ восстановлению не подлежит.
Причины возникновения указанных неисправностей следующие:
- многократная полная разрядка кислотно-свинцового аккумулятора «в ноль»;
- эксплуатация источника питания с низким уровнем зарядки из-за неполадок генератора либо электрической части автомобиля;
- длительное хранение в разряженном состоянии.
Если проблема обнаружена на последней стадии – глубокая сульфатация, тотальное осыпание – реанимировать аккумулятор автомобиля не удастся. Непоправимый дефект диагностируется просто – батарея абсолютно не воспринимает зарядку, электролит постоянно кипит. В остальных случаях пробуйте реализовать описанные ниже способы реставрации АКБ.
Как сделать десульфатацию на автомобильном аккумуляторе
Правильной десульфатацией аккумулятора является метод чередования коротких слабых зарядов с короткими слабыми разрядами. Для проведения таких циклов существуют специальные зарядные устройства для автомобильного аккумулятора с десульфатацией. Скажем пару слов и о “неправильной” (в кавычках, потому что такие способы имеют место быть, но мы вам их не советуем) десульфатации пластин аккумулятора.
- Механическая очистка пластин от сульфата свинца (разбираем АКБ, вытаскиваем пластины и чистим).
- Химическая чистка (открываем заливную крышку, наливаем специальный раствор, который разъест соль на свинце).
Методы эти спорны (в плане эффективности) и очень травмоопасны. Но выбор, естественно, за вами.
Способы борьбы
Десульфатация — это процесс очистки пластин АКБ от солей сульфата свинца. Есть несколько способов, которые помогут исправить ситуацию с «закупоренным» аккумулятором. Они разнятся по методу работы, необходимым расходным материалам и, естественно, денежным и трудозатратам. Кроме того, каждый из способов имеет свои особенности, которые применимы в одних ситуациях и совершенно невозможны в других.
Десульфатация специальным устройством
Существуют специальные зарядные устройства, которые чередуют короткие и слабые разряды. Это постепенно растворяет кристаллы и повышает ёмкость аккумулятора. После подобной обработки не лишним будет промыть аккумулятор и заменить электролит, хотя это и не обязательно.
Как бороться при помощи химических присадок?
Все они рассчитаны на то, чтобы очистить пластины от налёта и остановить уже начавшийся процесс сульфатации. Средняя стоимость таких присадок расходится, от 300 до 500 рублей и они бывают в виде жидкости, либо же порошка. При их использовании идет химическая реакция, которая растворяет имеющиеся кристаллы, блокирующие рабочую поверхность свинцовых пластин.
Общие правила пользования заключаются в следующем:
- Отогреть АКБ, если на улице холодно.
- Протереть поверхность батареи салфеткой, вымоченной в слабом растворе соды.
- Открыть крышки банок АКБ.
- Добавить присадку в каждую банку. Если смесь порошковая, то ей нужно предварительно растворить в небольшом количестве дистиллированной воды и только затем приступать к зарядке.
- Заряжать АКБ 10-12 часов, на мощности не более 2 ампера.
В некоторых случаях инструкция может отличаться, перед использованием стоит внимательно изучить приложенную документацию. Некоторые присадки не нуждаются в подаче электричества, а иные требуют предварительной очистки аккумулятора от электролита, тут всё строго индивидуально.
Электрохимический способ
Существуют и специальные средства, которые работают только в предварительно заряженных аккумуляторах или требуют тока высоких мощностей. К таким относится и Трилон-б. Этот способ предполагает, что АКБ ещё способен держать заряд и процесс сульфатации либо в процессе, либо ещё не начался. Если же аккумулятор не может держать заряд, то никакой из электрохимических способов не поможет и придётся искать другие варианты.
Как устранить своими руками?
Есть народные рецепты, предполагающие использование не промышленных средств. К примеру, предлагают очищать АКБ пищевой содой, для чего надо:
- Извлечь аккумулятор, слить с него старый электролит и залить внутрь кипящий раствор соды. Раствор готовится в соотношении 1 столовая ложка соды на один литр воды.
- Через час, после того, как раствор залит внутрь, нужно его слить, промыть внутренности АКБ и залить новый электролит.
Стоит обратить внимание, что многие народные методы бывают неэффективными, а учитывая то, что в интернете пишется много заведомо ложной информации, то и вовсе вредными, а то и опасными
Следует относится к подобным советам крайне осторожно и, если возможно, пользоваться только теми методами, которые были успешно опробованы кем-то из ваших друзей или близких, что является гарантией надёжности и работоспособности метода
Зарядные устройства
В данном случае используются, как специальные виды зарядки, подающие ток короткими пучками, так и более радикальные методы. Например, некоторые советуют такую схему зарядки:
- Снять с АКБ пробки и подключить с противоположной полярностью, то есть минус на плюс, а плюс на минус.
- Ток нужно подавать 40 минут, во время которых электролит начнёт кипеть.
- В итоге, налёт будет удалён, а сам АКБ навсегда поменяет полярность.
- После отключения, нужно слить электролит, промыть АКБ горячей водой, залить новый электролит и поставить на зарядку с учётом новой полярности.
Если говорить в общем, про методы очистки при помощи зарядных устройств, это наименее трудозатратный способ, хотя и не такой дешёвый, как использование химических присадок.
Какие инструменты нужны для вскрытия
Для получения доступа к заливным отверстиям, даже если они залиты на заводе до уровня поверхности корпуса, необходимо снять крышку с батареи. Как открыть крышку аккумулятора? Если она на пазах, то аккуратно расщёлкните крепёж и снимите элемент. Возможно, понадобится плоская отвертка.
Деталь, напрессованная горячим способом, не снимется легко. Во время её демонтажа высока вероятность поломки детали. Поэтому мы не рекомендуем снимать элемент этого типа. Однако при желании можно попробовать нарушить целостность детали с помощью шила, отвёртки или дрели. Вы не снимите крышку полностью, но сможете проделать отверстия для дальнейших операций.
Какие аккумуляторы поддаются десульфатации
Чтобы выполнить десульфатацию аккумулятора, нужно, чтобы он соответствовал ряду критериев. Не всегда, когда аккумуляторная батарея выходит из строя, это говорит о том, что ее пластины подверглись сульфатации. Подобное может происходить, в том числе, по причине разрушения пластин или замыкания банок. То есть, перед тем как начинать процесс десульфатации аккумулятора, следует убедиться, что:
- На корпусе батареи отсутствуют механические повреждения, то есть, она не вышла из строя в результате падения или удара;
- Имеет место быть налет белого цвета на пластинах аккумуляторной батареи. Это можно проверить, если выкрутить пробки;
- Проверка емкости аккумулятора показывает, что она находится на уровне около 30-40%;
- При попытке заряжать аккумулятор, он берет заряд, но при этом быстро разряжается. Кроме того, он быстро нагревается и может закипать при зарядке.
Если причина неисправности аккумулятора кроется действительно в сульфатации его пластин, можно переходить к процессу десульфатации.
Короткое замыкание банки аккумуляторной батареи
Если произошло короткое замыкание (например, после химической очистки), требуется сразу же устранить неисправность. Нагрузка на неповрежденные банки возрастает. Это приводит к выходу оборудования из строя.
Банки аккумулятора промываются только после того, как старый электролит будет полностью слит.
Восстановление проводится в несколько этапов:
- Находится неисправный элемент. При зарядке банка либо кипит, либо не работает.
- Из найденной емкости сливается электролит.
- Паяльником формируются прорези для извлечения пластины из корпуса. Элементы банки промывают дистиллированной водой.
- В старых аккумуляторах короткое замыкание чаще вызвано накоплением осадка на дне. Банку тщательно промывают, удаляя слой отложений. Может потребоваться выполнить очистку химическим способом.
- В промытую емкость устанавливают пластины. Заливается электролитический состав с соответствующими свойствами.
- Отверстия запаиваются. Корпус должен быть герметичный, в противном случае прибор не будет правильно работать.
Все действия выполняют аккуратно, последовательно. При работе с электролитом нельзя допускать его попадания на кожу. Это приводит к появлению медленно заживающих химических ожогов.
Дистиллированная вода и электролит для восстановления аккумулятора.
Восстановление емкости
Индикатор заряда аккумулятора
Чтобы восстановить аккумулятор до идеального состояния, потребуется несколько раз подряд. Ко времени окончания первого и всех следующих зарядов мощность аккумулятора возрастает, и, соответственно, повышается восприятие заряда. Пока накопительный элемент не заряжается, потенциалы электродов, которые находятся в разных частях пластин аккумулятора, выравниваются, вследствие чего происходит диффузия уплотненного электролита из пор пластинок, и снижается максимальное напряжение. Поэтому во время повторяющихся зарядов плотность повышается.
Профилактика сульфатации
Продлить срок службы АКБ можно, придерживаясь следующих простых рекомендаций:
- не допускайте сильного разряда батареи. Летом для этого достаточно с периодичностью раз в 7-10 дней выполнять поездки длительностью не менее 40-45 минут, зимой периодически подзаряжать батарею зарядным устройством;
- если АКБ обслуживаемая – следите за уровнем электролита;
- приобретайте аккумулятор немного большей ёмкости, чем указано в паспорте, особенно это актуально для авто с дизельным мотором и при использовании большого количества дополнительного электрооборудования;
- избегайте езды на разряженных аккумуляторах – это чревато глубокими разрядами и ускоренной сульфатацией пластин.
Помните, что любая батарея имеет свой ресурс, по исчерпании которого никакая десульфатация вам не поможет.
Десульфатация методом КТЦ
В результате сульфатации на поверхностях пластин оседает сернокислый свинец, препятствующий проникновению электролита в глубину активной массы. По этой причине какая-то часть массы уже не принимает участия в химической реакции. Поэтому в АКБ наблюдается рост внутреннего сопротивления, из-за чего емкость падает. Аккумулятор не может полностью зарядиться и очень быстро теряет набранный заряд.
Одним из основных методов решения проблемы, как восстановить автомобильный аккумулятор, считается контрольно-тренировочный цикл, с помощью которого сульфатация может быть ликвидирована на ранней стадии, а емкость АКБ восстановлена. Суть метода состоит в зарядке и разрядке, которые выполняются единым циклом. Необходимо заранее подготовить зарядное устройство, вольтметр, ареометр, потребитель в качестве нагрузки и можно восстанавливать работоспособность.
Вначале батарея полностью заряжается. Для этого используется сила тока, составляющая 10% от номинальной ёмкости АКБ. То есть, батарее на 60 ампер-часов потребуется ток, силой 6 ампер. По окончании зарядки выполняется проверка плотности электролита во всех банках, который в норме должен быть 1,27. Если показатель меньше номинала, необходимо поднять плотность до нужного уровня и еще полчаса заряжать батарею для перемешивания электролита.
Далее выполняется контрольная разрядка при помощи нагрузки, подключенной к клеммам. При этом потребляемая электроэнергия составляет не более 10% от емкости аккумулятора. В процессе разрядки выполняются периодические замеры напряжения, которое должно снизиться на клеммах до 10,2В. Данный показатель соответствует полному разряду устройства. Одновременно нужно следить за временем разрядки. Новой батарее для этого требуется примерно 10 часов. Меньшее время разрядки соответствует большей потере емкости АКБ. Таким образом, решается задача, как восстановить аккумулятор автомобиля.
Аккумулятор не должен оставаться разряженным слишком долго. После полного разряда он должен быть сразу же поставлен на зарядку до тех пор, пока заряд полностью не восстановится. В результате этой операции ёмкость восстанавливается, а внутреннее сопротивление батареи снижается после понижения сульфатации.
Виды АКБ которые поддаются десульфатации
Аккумуляторы подвержены внутреннему разряду, также называемому саморазрядом. Этот показатель определяется типом батареи и металлургическим содержанием свинца, использованного при ее изготовлении. Влажные элементы с полостями внутри для электролита используют сплав свинца и сурьмы для повышения механической прочности. Сурьма также увеличивает скорость внутреннего разряда аккумуляторной батареи до 8-40% в месяц.
По этой причине влажные ячейки не следует оставлять без присмотра или разряженными в течение длительного времени. Свинец, используемый в конструкции аккумуляторов геля и AGM, не требует высокой механической прочности, поскольку он стабилизирован гелем или матовым материалом. Обычно кальций легируется свинцом, чтобы уменьшить газообразование и скорость внутреннего разряда,
Как распознать степень сульфатации аккумулятора
Рассмотрим, что такое сульфатация пластин аккумулятора, как устранить проблемы с АКБ. Любая разрядка батареи, в том числе внутренняя, вызывает образование сульфатации на пластинах батареи в ходе химического цикла, и при наличии достаточного времени это сульфатирование затвердевает, что в лучшем случае приводит к снижению емкости батареи или полной потере функции.
Регулярная зарядка после использования или использование «плавающего» зарядного устройства в течение длительного периода хранения (аккумуляторные батареи, квадроциклы и т. д.) Уменьшает эту уменьшенную емкость и максимально продлевает срок службы аккумулятора. Большая часть (приближающаяся к 50%) свинцово-кислотных аккумуляторов имеет уменьшенную емкость или стала непригодной для использования из-за сульфатирования и никогда не достигает номинального срока службы.

3 Второй способ – цикличный заряд-разряд
В продаже имеются автоматические зарядные устройства типа «Кедр» и подобные. В процессе зарядки они самостоятельно отключаются в нужное время. Предварительно проводим полную зарядку до максимально возможного уровня. Потом на 3–5 дней включаем в режиме тренировки. Параллельно ЗУ цепляем лампочку от поворотного фонаря, нажимаем соответствующую кнопку. Процесс происходит так: около минуты идет зарядка, затем 10 секунд разрядка. После тренировки заряжаем окончательно.

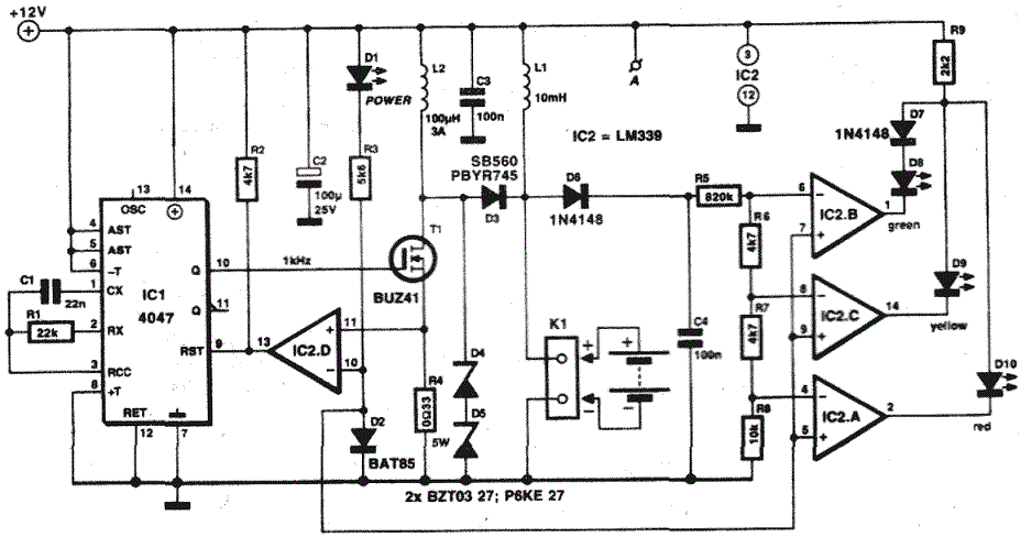
Разработано несколько схем самодельных устройств, которые подобно заводским выдают короткий импульсный ток заряда и проводят небольшой разряд в промежутках. На рисунке представлена схема, по которой нетрудно создать такое устройство, если есть знания по радиотехнике.

Подключаем его к клеммам и наблюдаем за светодиодами. Зеленое свечение говорит о готовности к эксплуатации, а желтое и красное – о необходимости десульфатации. Ее проводим так:
- подключаем устройство на время, пока полностью не разрядится (гаснет светодиод D1);
- подключаем ЗУ и заряжаем;
- повторяем десульфатацию, пока не засветятся зеленым диоды D7, D8.
Возможно, процесс заряд-разряд придется повторять многократно. В особо запущенных случаях уходит неделя и больше. Особенность устройства в том, что оно потребляет всего 20 мА, его можно подключить к бортовой сети. Оно будет постоянно поддерживать нужное состояние АКБ, не влияя на работу генератора.
Если импульсного ЗУ нет, а самостоятельно сделать не можем, пробуем использовать ручной режим. Берем простой зарядник с фиксированными настройками. Выставляем 14 В и 0,8 А, оставляем на 8–10 часов. Вольтметр покажет возросшие параметры. Обязательно оставляем на сутки отстояться и опять заряжаем, но током 2 А. Вольтаж с плотностью немного возрастут.

Запускаем процесс десульфатации. Подключаем лампочку дальнего света. За 6–8 часов наблюдаем падение напряжения до 9 В, больше не допускаем – это то, что нам нужно. Придется контролировать вольтметром. Повторяем циклы:
- ночь – заряжаем током 0,8 А;
- сутки стоит;
- опять ночь – зарядка током 2 А.
Способы восстановления АКБ
Восстановление аккумулятора малым током
Начнём с одного из наиболее распространённых способов восстановления аккумулятора. Он отлично справляется с небольшой сульфатацией и повышенным разрядом батареи. Для него вам понадобится только зарядно-восстановительное устройство и немного дистиллированной воды.
Суть метода: аккумулятор длительно, но с небольшими перерывами заряжают током малой силы. На практике это выглядит следующим образом:
- Аккумулятор ставят на зарядку в обычном режиме, предварительно долив в него дистиллированной воды немного выше обычного уровня. Учтите, если вы собираетесь оживить АКБ после сульфатации, предварительно необходимо восстановить клеммы на аккумуляторе. Проще говоря, их нужно почистить. Продолжают зарядку до тех пор, пока не начнётся заметный процесс газообразования. Потом батарее дают «отдохнуть» в течение 20–30 минут.
- После перерыва снова включают зарядное устройство, но в этот раз ток уменьшают практически в 10 раз. Он должен равняться приблизительно одной сотой от заявленной мощности аккумулятора. То есть для АКБ ёмкостью 120 А/ч понадобится сила тока 1,2 А/ч. И вновь заряд длится до начала газообразования, после чего делается двадцатиминутный перерыв.
- Далее процесс повторяют несколько раз. Обычно для того, чтобы провести реанимацию аккумулятора, достаточно 8–10 циклов зарядки.
Метод обратной зарядки
Этот метод восстановления тоже достаточно прост и вполне может быть выполнен своими руками. Правда есть одно НО. Необходим сильный источник тока. Например, сварочный аппарат. Напряжение должно быть не менее 20 вольт, а сила тока – 80 ампер.
Сама же технология чрезвычайно проста: к отрицательной клемме АКБ подключаем положительную клемму источника питания и, наоборот, к положительной клемме – отрицательную. После этого включаем зарядное устройство.
Во время проведения обратной зарядки аккумулятор может закипеть. Не волнуйтесь, это нормальное явление при данной процедуре.
Зарядка АКБ от сильного источника должна длиться ровно полчаса. После чего сливается электролит, а сама батарея тщательно промывается горячей водой и ставится на обычную зарядку (естественно, после того как вы зальёте новую кислоту). И через 24 часа ваш аккумулятор готов к работе.
Восстановление в дистиллированной воде
Этот метод по праву можно назвать экспресс-восстановлением аккумуляторной батареи даже после глубокого разряда. Дело в том, что вся процедура занимает не более часа. Правда, для её проведения потребуется раствор под названием Трилон Б. Это жидкость, состоящая из 5 % аммиака и 2 % трилона. Приобрести её можно практически в любом автомагазине.
Оживить старый аккумулятор в домашних условиях в дистиллированной воде можно следующим образом:
- сливаем электролит;
- промываем АКБ дистиллированной водой;
- заливаем раствор Трилон Б;
- в течение часа в АКБ происходит процесс десульфатации;
- несколько раз промываем аккумулятор дистиллированной водой;
- заливаем новый электролит;
- заряжаем аккумулятор обычным способом.
Как видите, таким образом достаточно просто восстановить АКБ даже после сильной разрядки.
Замена электролита
Это самый очевидный и лёгкий способ реанимировать старый аккумулятор. Правда, он не подойдёт при серьёзных поломках, например, если нужно восстановить банку в аккумуляторе.
При всей кажущейся простоте способ смены электролита имеет свои тонкости. Недостаточно просто вылить старую жидкость и залить новую. В промежутке между этими действиями аккумулятор следует промыть (опять же отдаём предпочтение дистиллированной воде) и минут на 20 залить горячим раствором воды с пищевой содой. После этого заряжаем АКБ с помощью обычного зарядно-восстановительного устройства и ВУАЛЯ! – ваш старый аккумулятор опять готов к бою.






