Ошибка 4. Обладают слабой насмотренностью
В дизайне есть такой термин, как насмотренность. Дизайнер обязан путешествовать по разным странами мира, изучать визуальную культуру городов Америки, Африки, Европы, смотреть, как одеваются люди, подмечать интересные детали и открывать для себя что-то новое.

 Вывеска «Макдоналдс» на исторической улице Зальцбурга, Германия. Источник

 Неоновая реклама на фасадах зданий, Токио, Япония. Источник
Изучения лучших работ на Behance или Dribbble недостаточно для развития навыка насмотренности. Необходимо вытаскивать себя из собственной зоны комфорта и расширять кругозор. Можно даже на время поменять работу и устроиться официантом в кафе, продавцом в салон связи или еще куда-то. Подобный опыт развивает широту взгляда на мир.
Ошибка 1. Сразу начинают рисовать
Первое, что вы должны сделать после получения задачи — подробно ответить на три вопроса:
Какую пользу несет продукт (сервис)?
Как он взаимодействует с текущей версией (если она есть)?
Как продукт (сервис) будет работать?
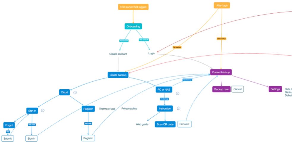
Далее необходимо нарисовать mind map на основе предыдущих ответов. У вас получится точная схема, по которой вы будете двигаться. Вы четко увидите, как ваш продукт работает и что можно улучшить, чтобы им было удобнее пользоваться. И только теперь можно браться за low fidelity прототипы.

Большинство дизайнеров делает наоборот. Они сразу начинают рисовать, создают огромное количество итераций и худо-бедно приходят к какому-то результату, потратив на это большое количество времени и энергии.
Оптимальнее всего придерживаться чек-листа, который используют дизайнеры компании Acronis при работе над сайтами:
Цели и задачи определены и полностью понятны.
Изучена матчасть, при необходимости составлена диаграмма работы сервиса.
Выявлены главный сценарий и несколько менее приоритетных.
Все тексты максимально короткие и точно отражают суть.
Понятно, где находится пользователь, что делает, куда может нажать, все работает консистентно и с использование привычных паттернов.
Лейаут содержит не более трех регионов, основные триггеры акцентированы.
Задача показана в виде истории, на одном экране описано одно действие, все сценарии разбиты по главам.
Этот чек-лист помогает определить, на какой стадии проекта вы находитесь, спланировать нагрузку и сроки.
 Важно!
 Рисовать можно тогда, когда вы точно знаете, как ваш продукт будет работать.
Ошибка 8. Доводят до идеального результата только после пинков
Часто дизайнеры говорят, что сделали бы лучше, если бы имели в запасе больше времени. Это отговорка для ленивых. Посмотрите Photoshop Battle, который проводит Skillbox, и вы поймете, что людям ничего не мешает за короткое время выполнять работу качественно.
Бывает, что дизайнер бросает на сетку элементы, которые ложаться чуть-чуть не так, как нужно, и думает, что потом он все поправит. Но правда жизни заключается в том, что «потом» очень часто не наступает. То, что вы сделали, таким и будет.
Сначала быстро сделаю, потом уже по сетке буду ровнять.
А ведь разница между хорошим дизайном и отличным дизайном составляет всего 15% времени.
Ошибка 2. Боятся задавать дополнительные вопросы по ТЗ
Большинство дизайнеров воспринимают ТЗ как нечто неприкосновенное, что нельзя даже обсуждать. Но истина в том, что те, кто выдает вам задания, действуют, как правило, в ситуации очень низкой информированности
Потому важно общаться с постановщиком техзадания и уточнять каждый пункт.
Я не могу приступать к задаче: она сформулирована нечетко.
Часто дизайнеры, столкнувшись с нечеткими формулировками, делают так, как считают нужным. Через некоторое время получают письмо от клиента: «А знаете, я здесь еще решил блок с новостями добавить, четыре кнопки, две страницы и восемь картинок».
Конечно, бывают случаи, когда дизайнер находится в поиске. Но даже тогда следует связаться с заказчиком и сказать: «Это и это мы с вами фиксируем, а дальше мы двигаемся и ищем решения».
Ошибка 3. Не понимают чужую мотивацию
Наиболее успешны те дизайнеры, которые понимают мотивацию клиента. Лучший способ для этого — оказаться на его месте. Изучите мир, в котором живет клиент, попробуйте поговорить терминами, принятыми в его среде. Если это фабрика, съездите на производство, погуляйте по цехам. Часто бывает так, что всю энергию дизайнер тратит на подбор модного шрифта или выбор цвета, а для клиента имеет значение, как будет решена его задача.
 Важно!
 Дизайнер должен понимать чужую мотивацию.
Есть две хорошие книги, которые помогут вам развить навык понимания чужой мотивации и выручат в общении с клиентами:
«Думай медленно, решай быстро». Даниэль Канеман
«Правила мозга». Джон Медина
Ошибка 5. Воспринимают правки как трагедию
Не нужно воспринимать правки клиента как критику. Будьте готовы к тому, что над дизайном придется работать много. Когда вы получаете правки, не нужно переделывать весь дизайн, возможно, достаточно будет передвинуть какой-нибудь элемент в другое место.
Иногда бывает так, что клиент не знает некоторых вещей. Например, присылает правки, в которых просит сделать модное закадровое видео для сайта. А большинство клиентов — из Германии, где очень медленный интернет. Делать сайт с видео для Германии нельзя, и это нужно объяснить клиенту.

 Apple доказала, что пульт управления телевизором может быть красивым и функциональным одновременно.
Иногда в результате правок клиента приходится жертвовать красотой или функциональностью
Важно в этот момент не потерять присутствие духа и не остановиться в работе. Всегда есть возможность найти правильное решение.
Ошибка 10. Не умеют выстроить коммуникацию с клиентами
Почему-то дизайнеры думают, что правильная коммуникация — не для них. И позволяют себе игнорировать письма, SMS, сообщения в мессенджерах. Или давать размытые ответы, например, «завтра во второй половине дня». Но дело в том, что 23:59 — это тоже вторая половина дня. Кому нужна коммуникация в это время?
Всегда нужно понимать, на чьей стороне инициатива в проекте. Если это клиент, который должен выслать материалы для дизайна, то не бросайте это на самотек. Требуйте исполнения в срок. Если от вас ждут макетов, сообщайте точное время отправки.
Не меняйте канал коммуникации, в котором начали работу. Что может быть хуже потерянной задачи? Используйте нумерованные списки, и ваши коллеги, партнеры, клиенты будут вам благодарны.
Подведем итоги
Узнаете себя? Если да, срочно исправляйтесь. Возможно, в этих десяти пунктах и есть причина ваших низких заработков, а не в том, что вы еще не достигли высокого мастерства. Потому что всегда найдется тот, кто рисует лучше вас, пишет тексты лучше вас, поет лучше вас, играет на музыкальных инструментах лучше вас. А вот тех, кто умеет общаться с заказчиком, всегда мало. Станьте этим исключительным человеком.
Попробуйте пошагово пройти по всем этапам своей карьеры дизайнера и сравните ее с вышеперечисленными ошибками. Возможно, вы найдете, в чем чаще всего ошибаетесь и в какие моменты теряете клиентов или заказы. Исправьте ошибки и действуйте дальше. Помните, что успеха достигает тот, кто делает, а не лежит на диване.
























































